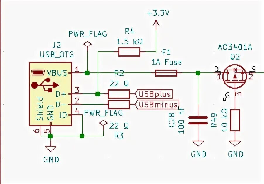
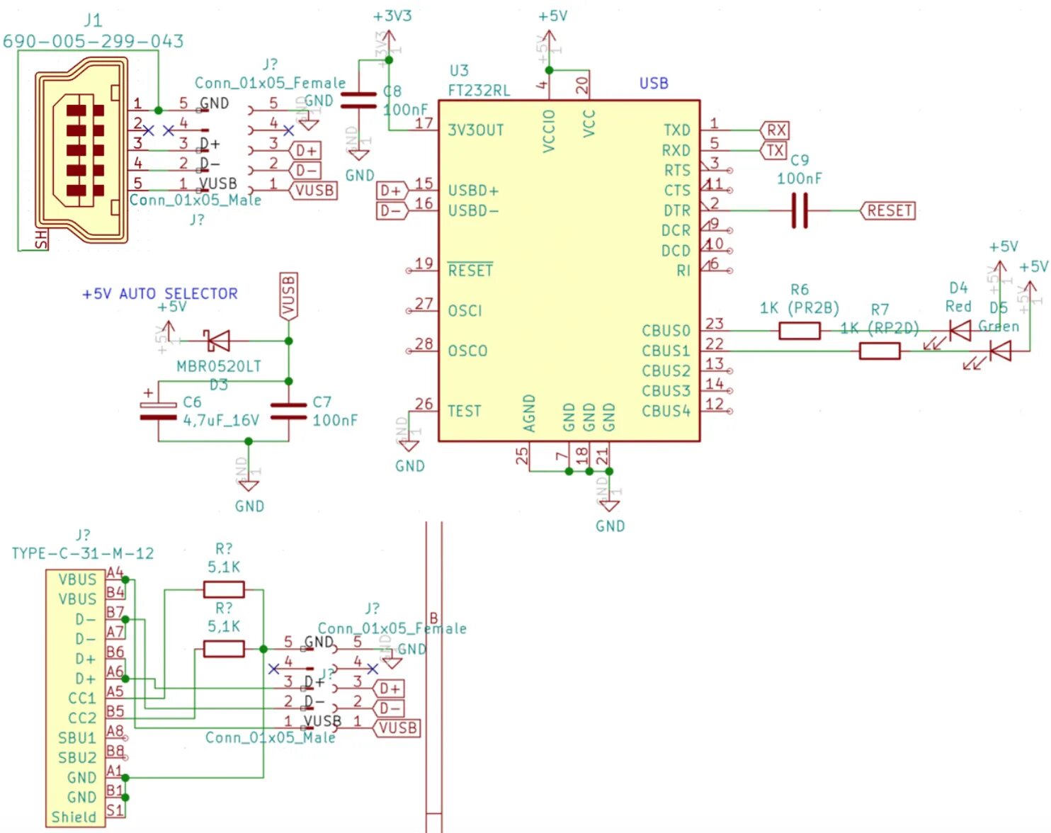
Stm32 через usb