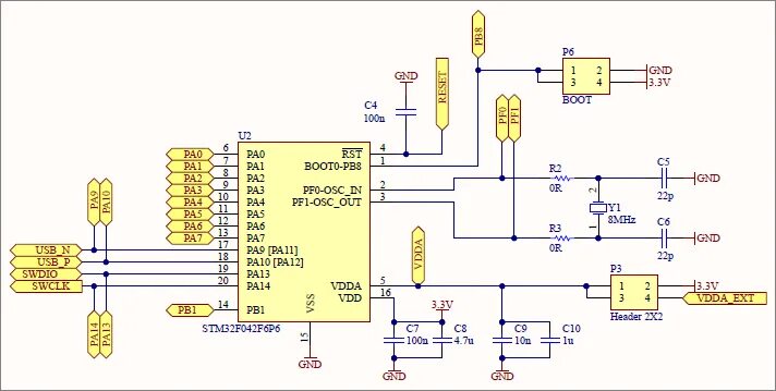
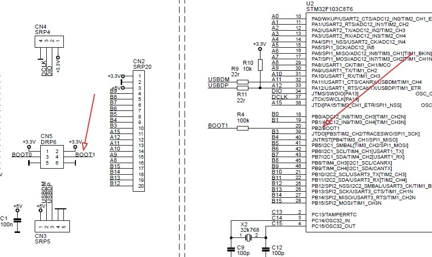
Stm32 bootloader driver