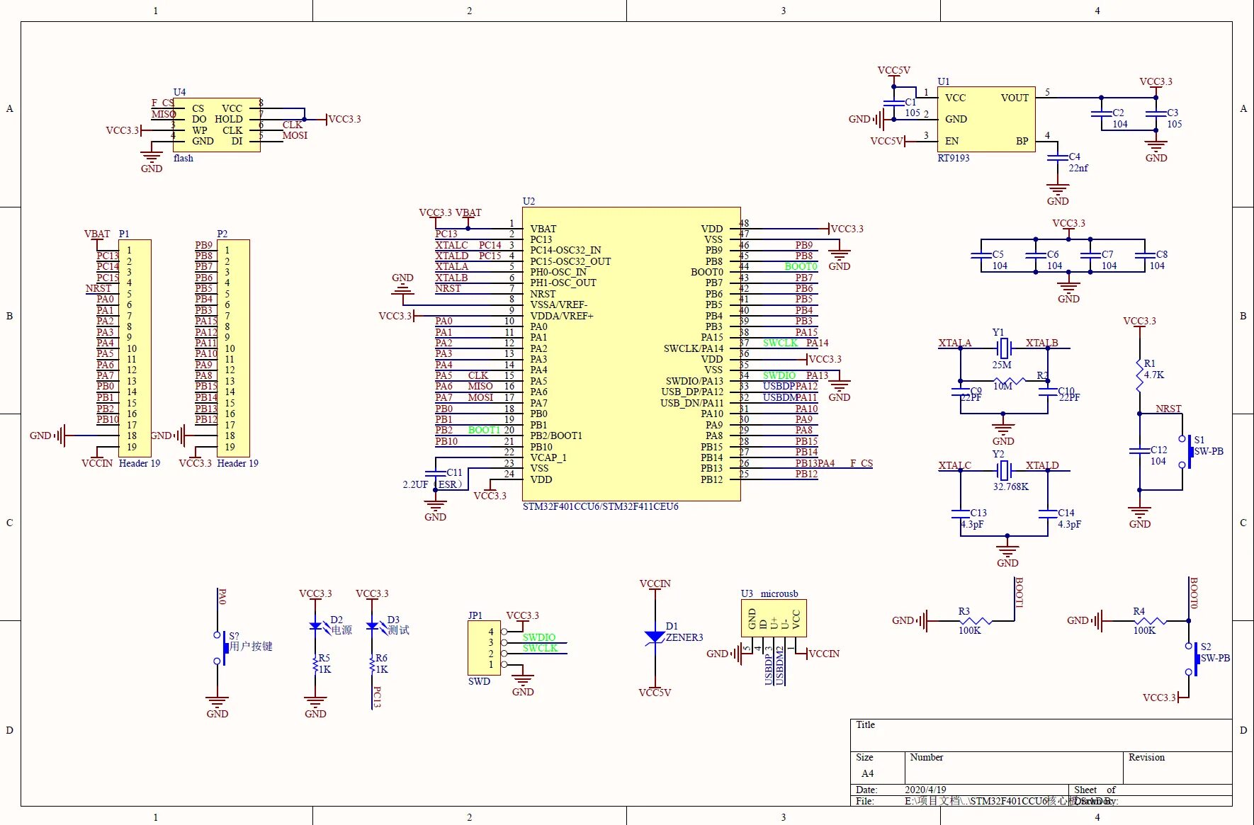
Stm32 black pill