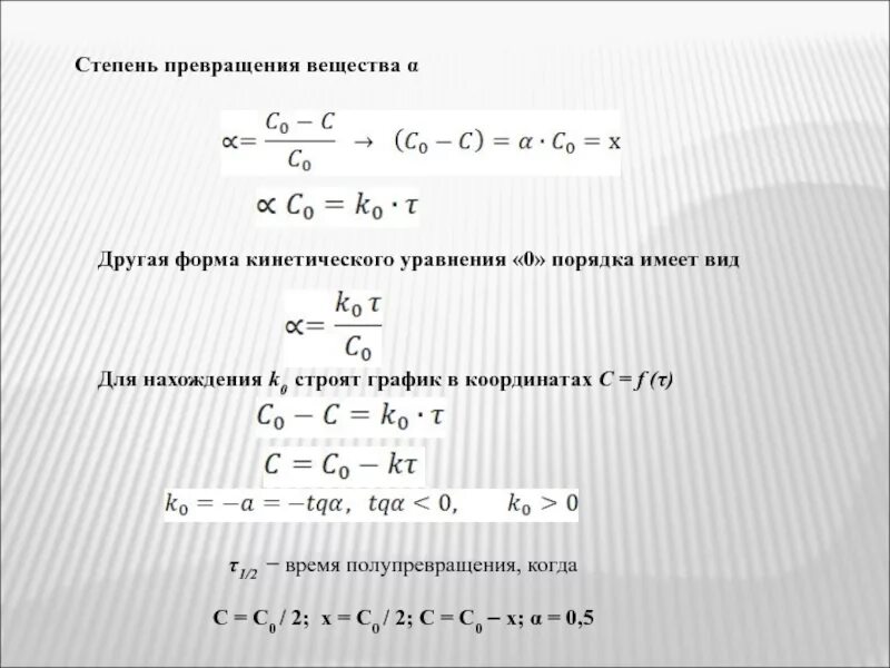
Степень превращения исходного реагента