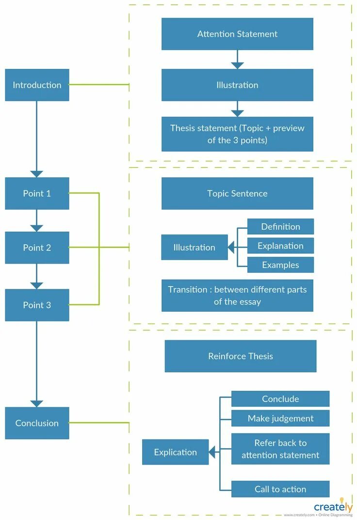
Statement introduction