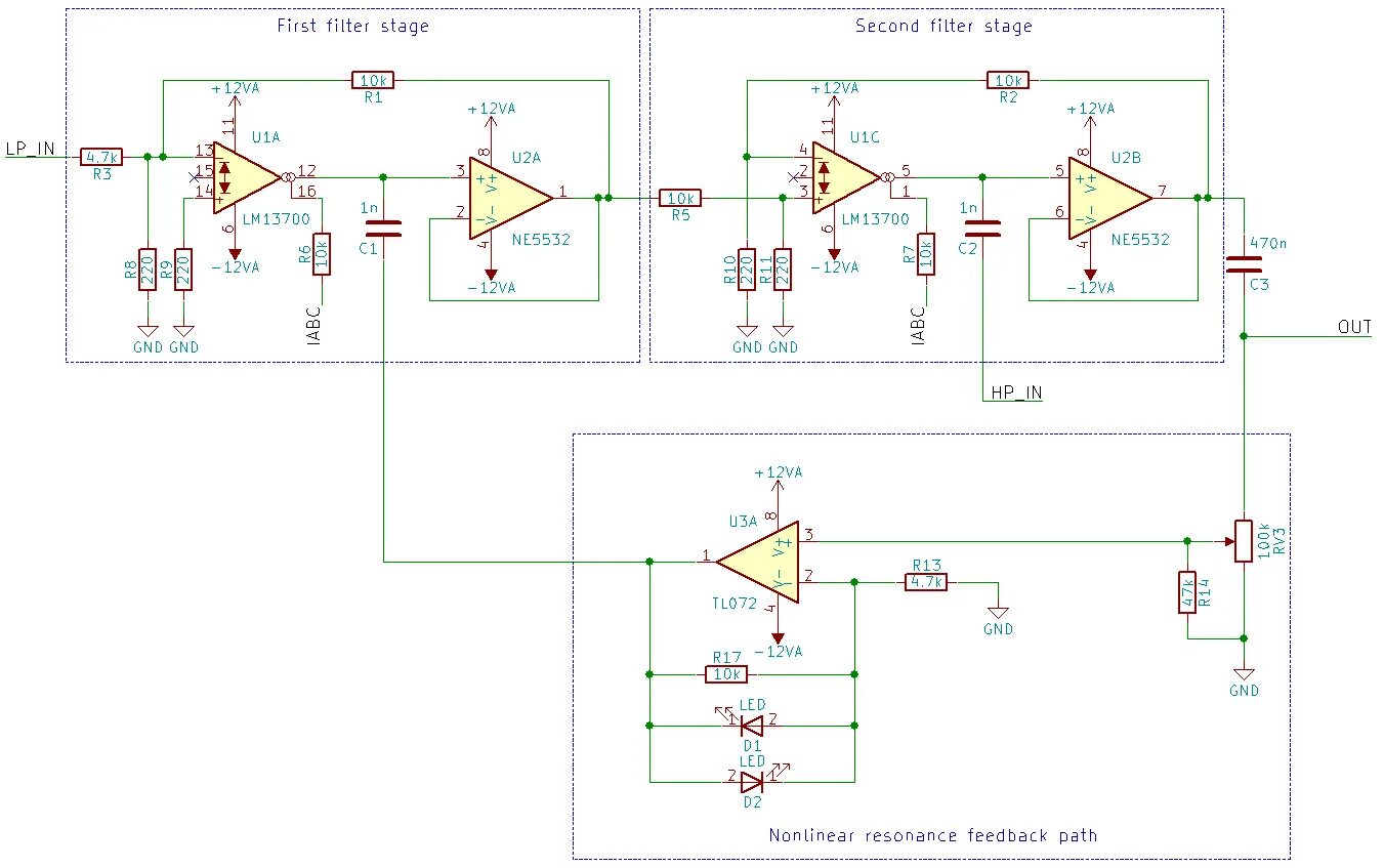
Stardust resonant filter