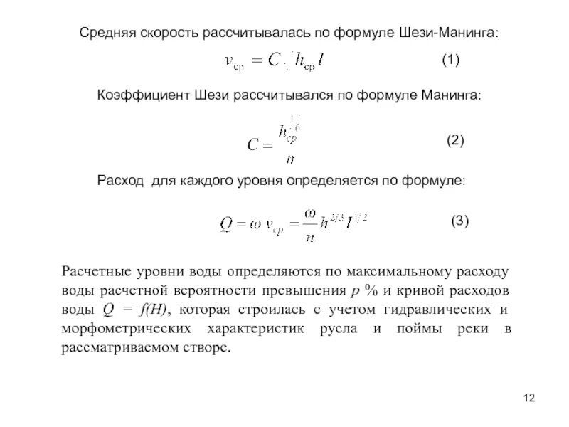
Средняя скорость определяется по формуле