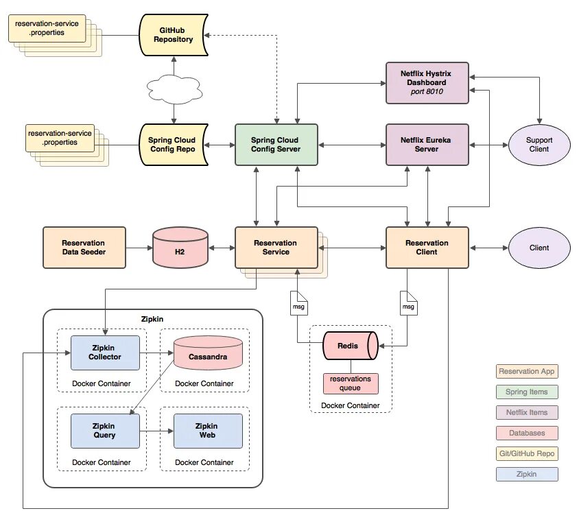
Spring cloud config server