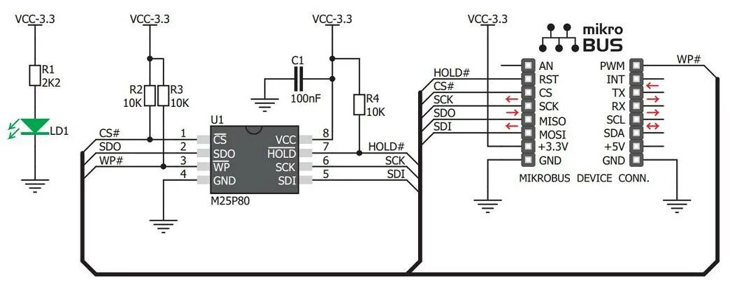
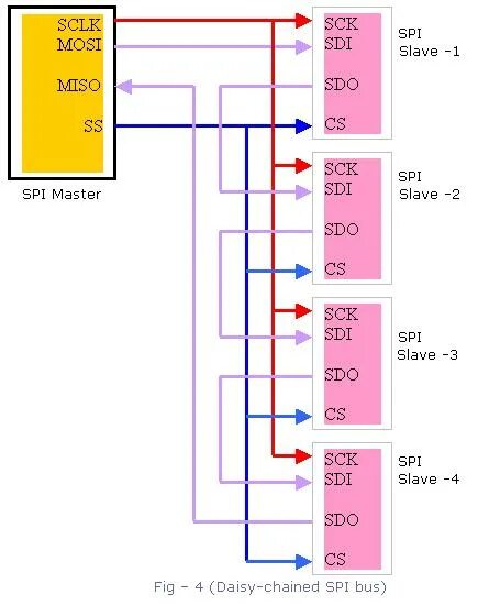
Spi boot