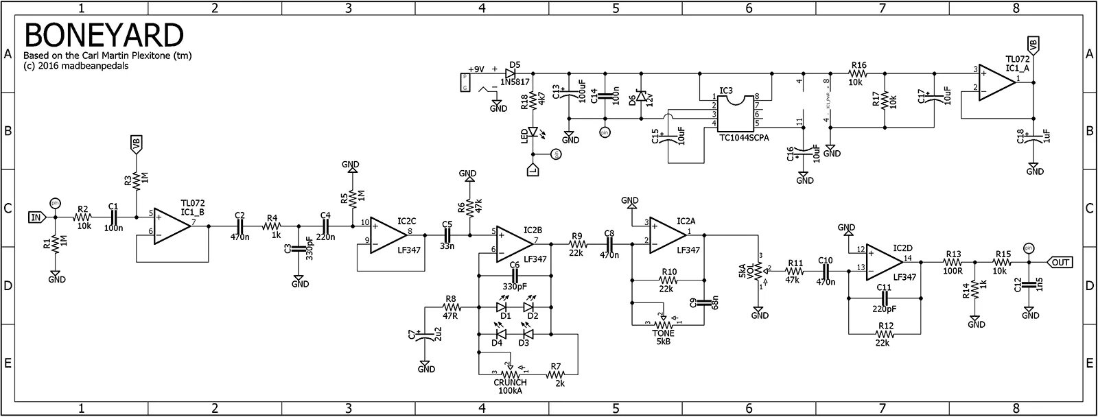
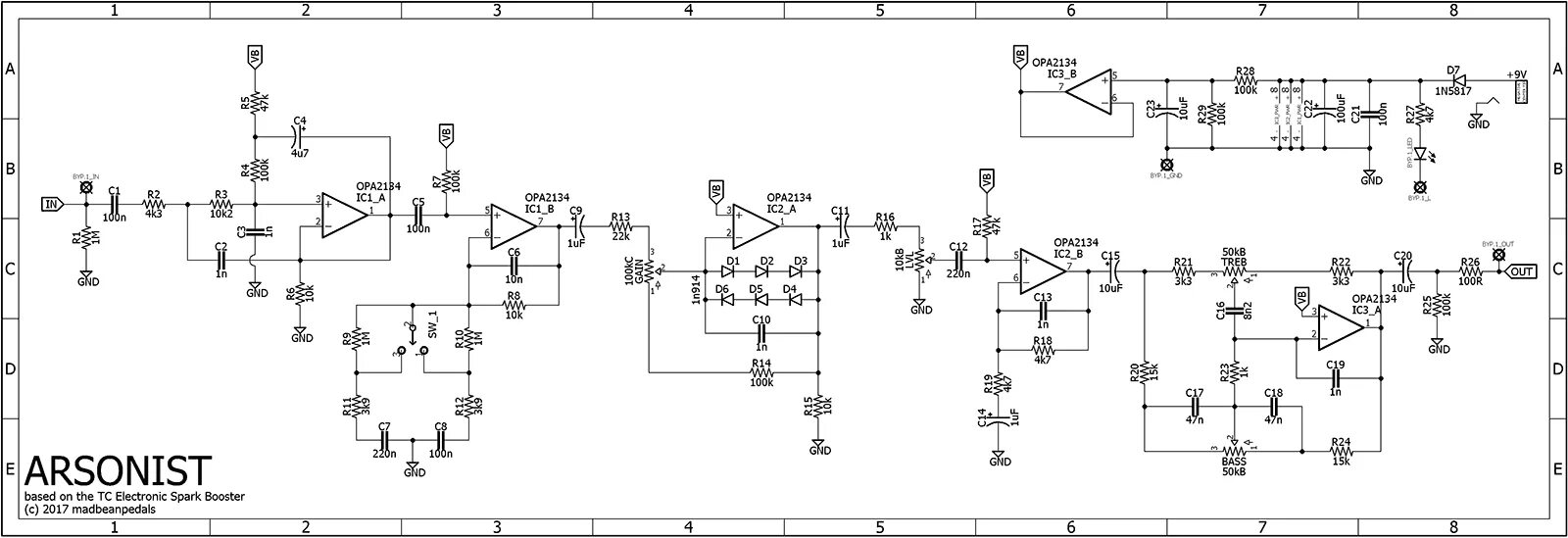
Spark schema