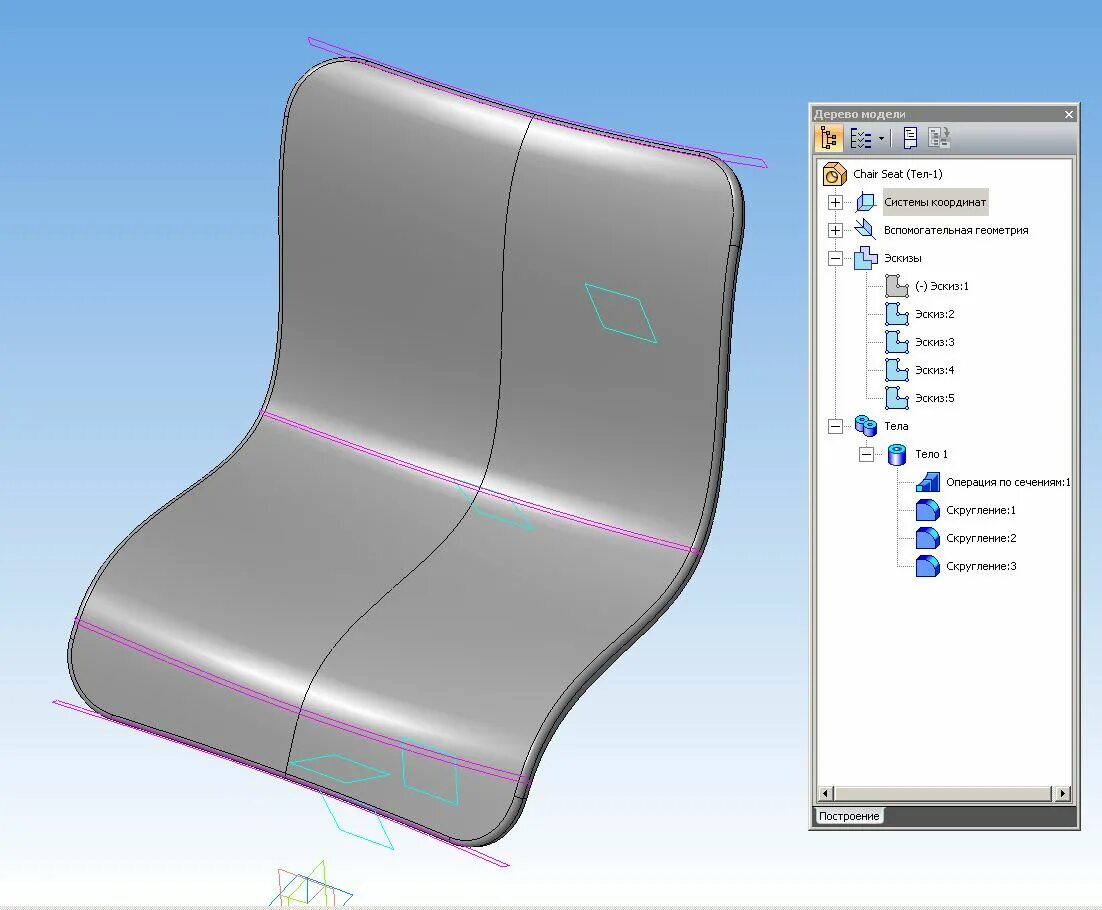
Создание параметрических моделей