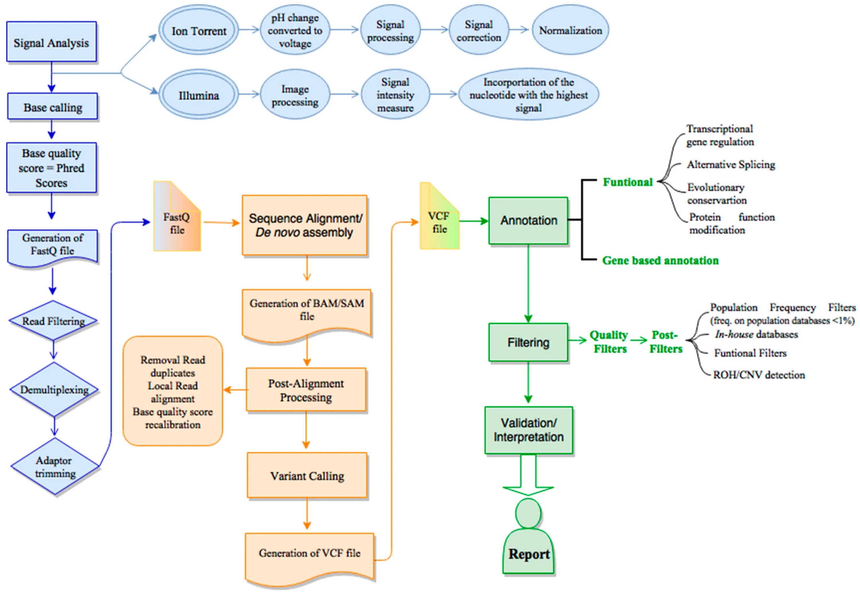
Source navigator