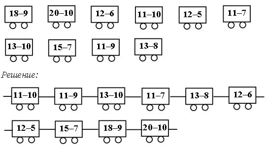
Состав числа 17 карточка