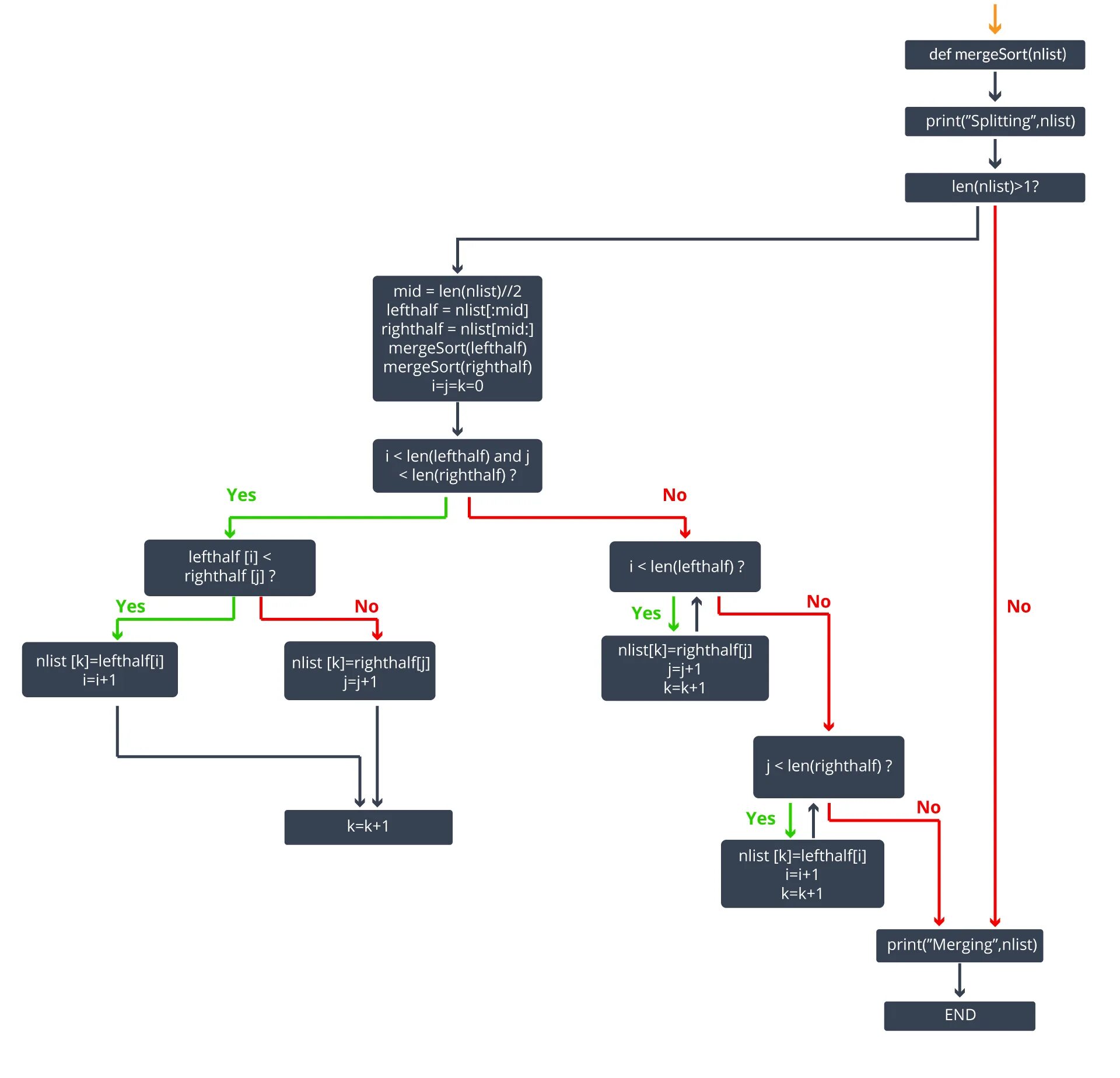
Сортировка слиянием python