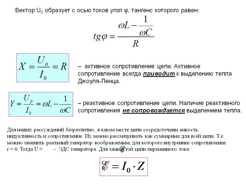
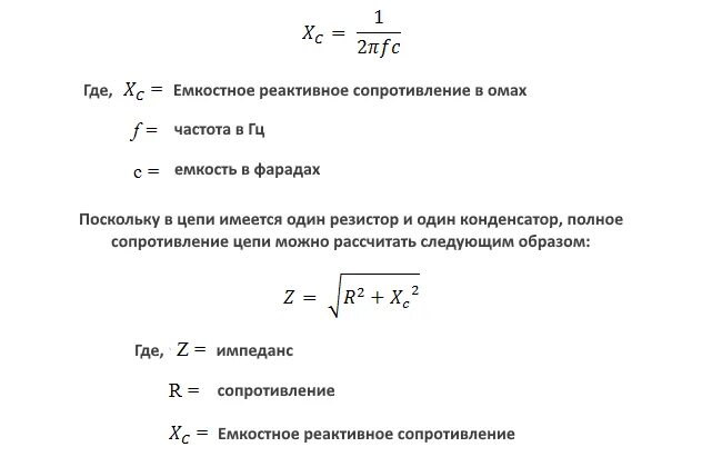
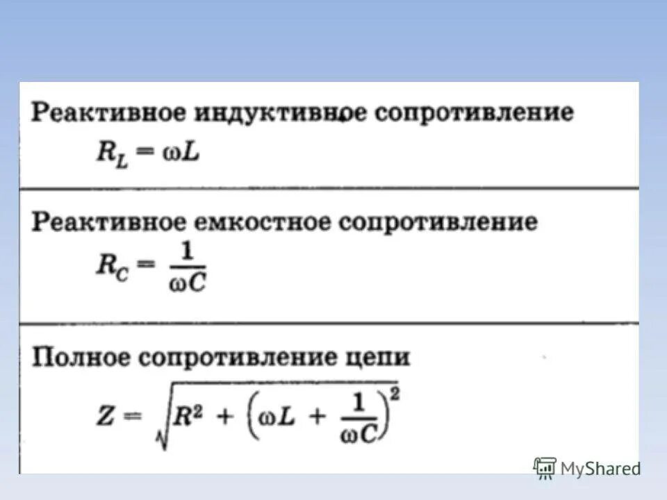
Сопротивление реактивных элементов