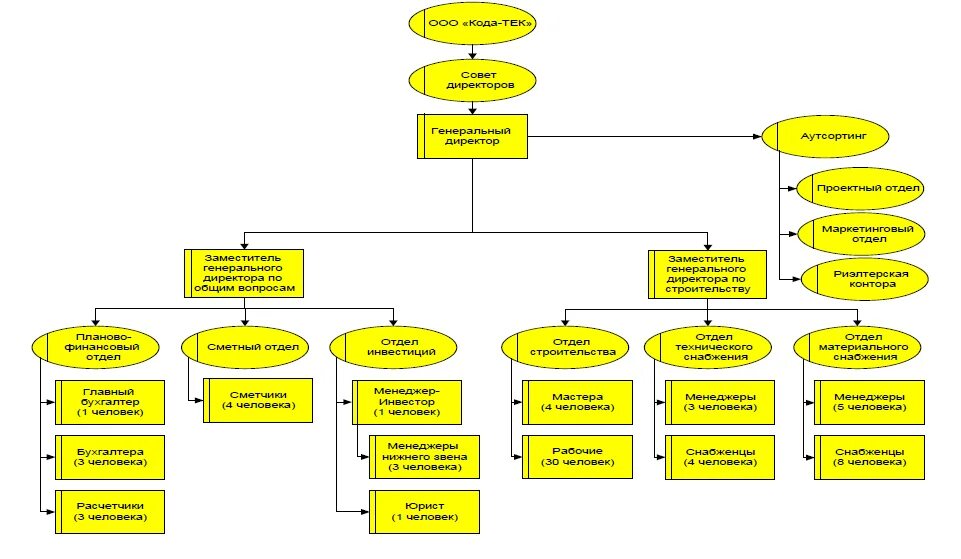
Согласование структуры предприятия