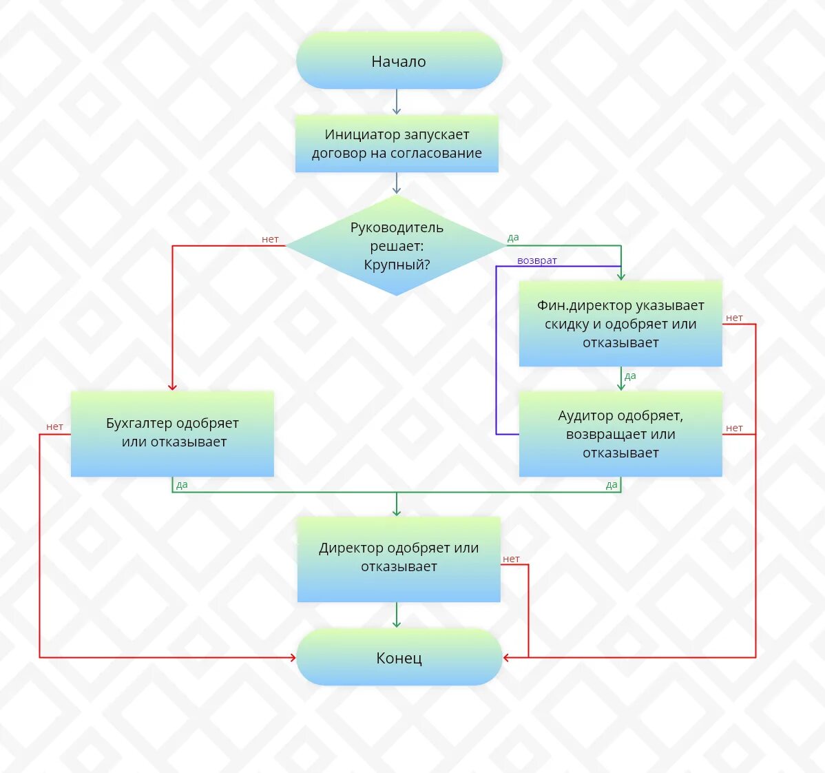
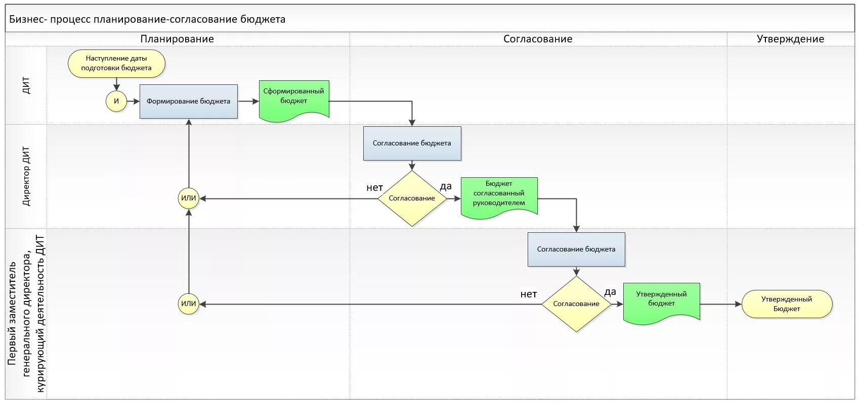
Согласование модели