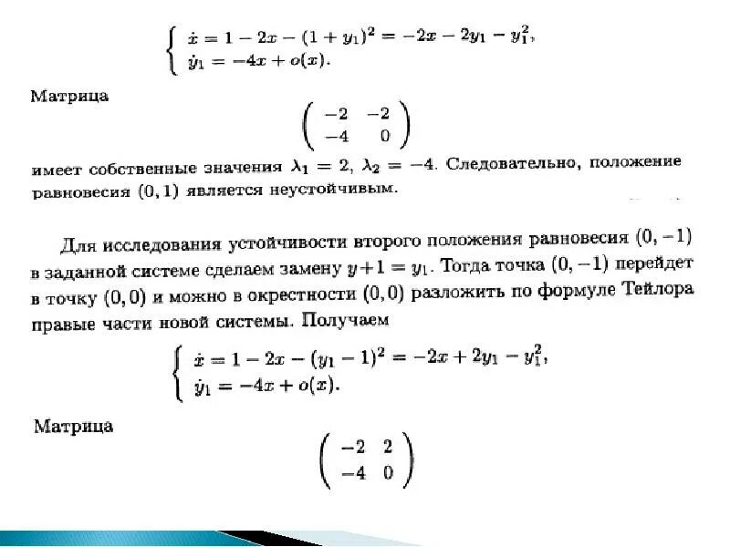
Собственные точки