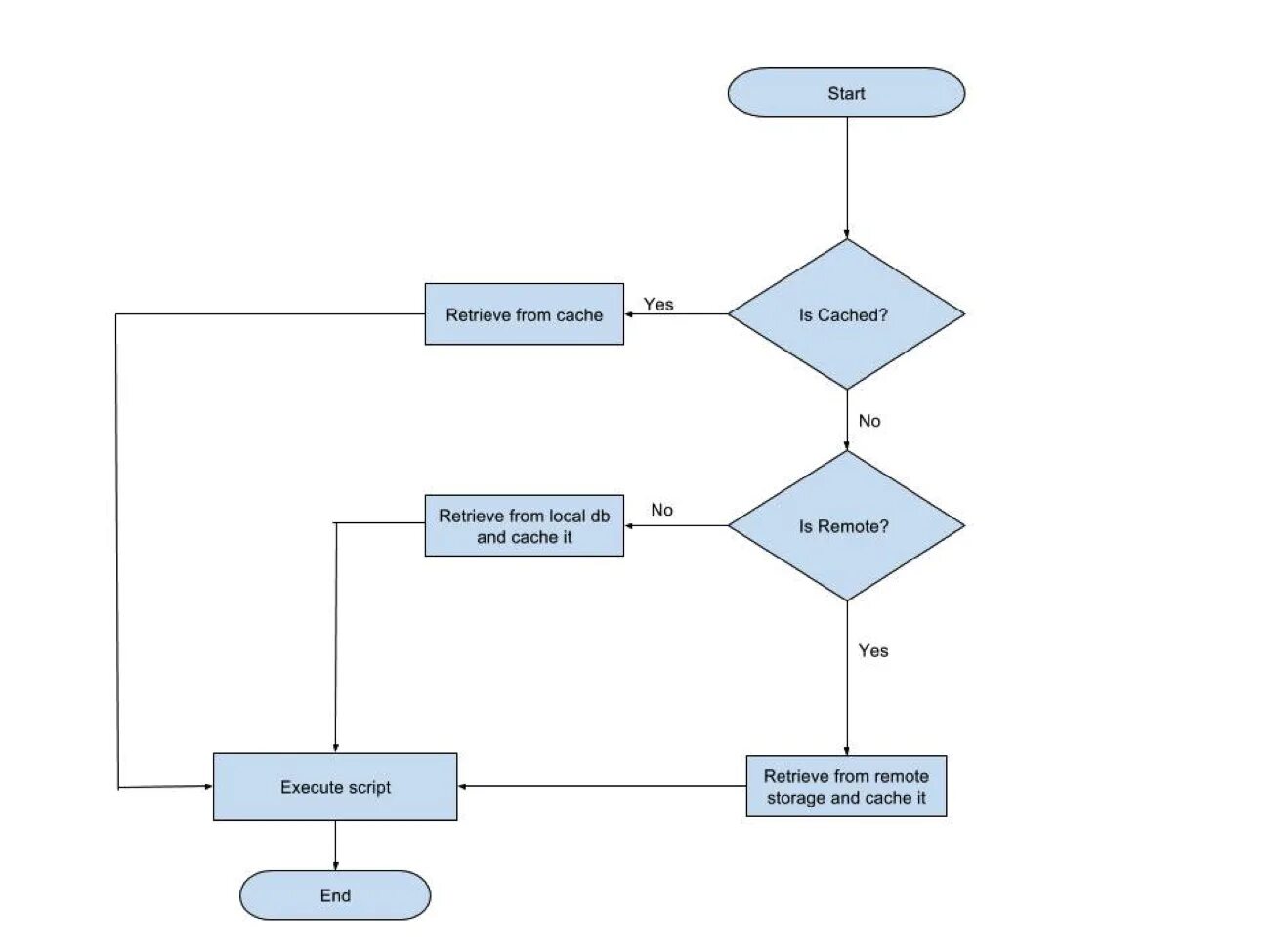
Скрипт опроса