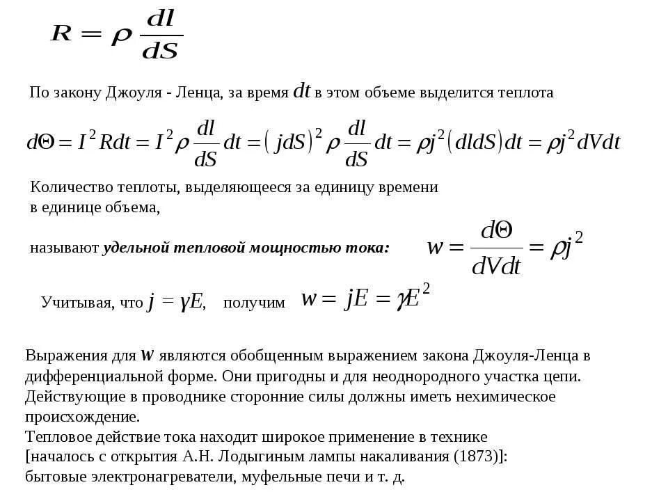
Сколько теплоты выделяется в электронагревателе