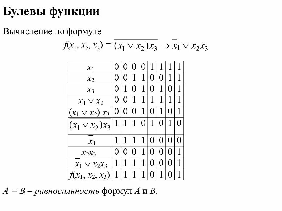
Симметричные булевы функции