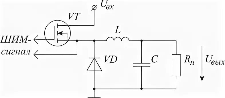
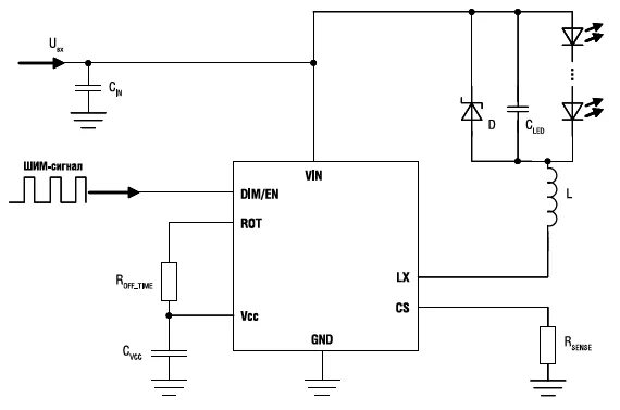
Шим сигнал