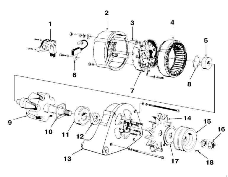
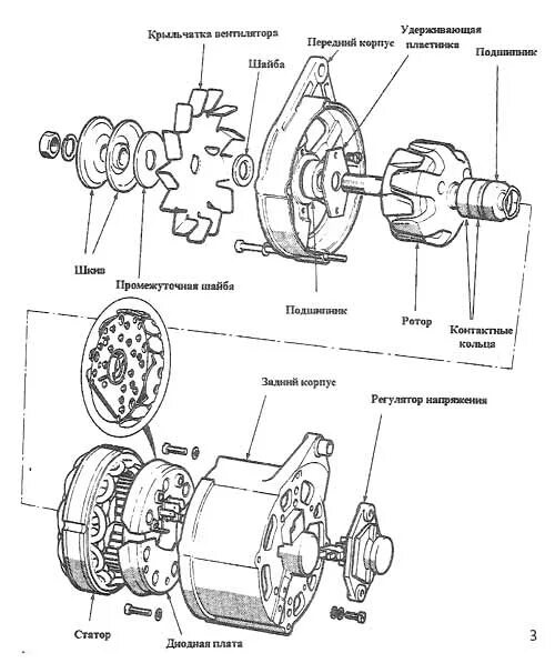
Схемы генератора бош