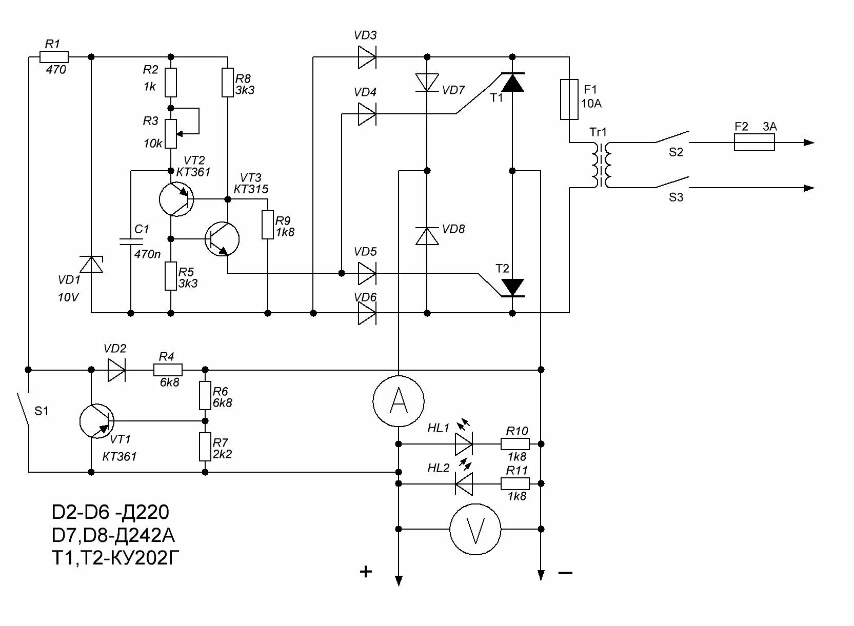
Схема зарядного устройства зу 2м