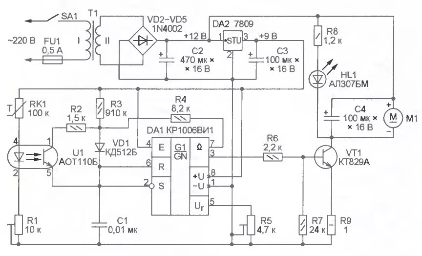
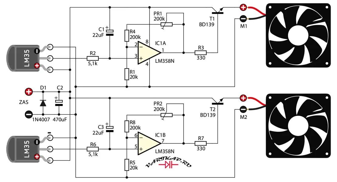
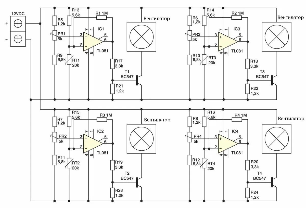
Схема вентилятора блока питания