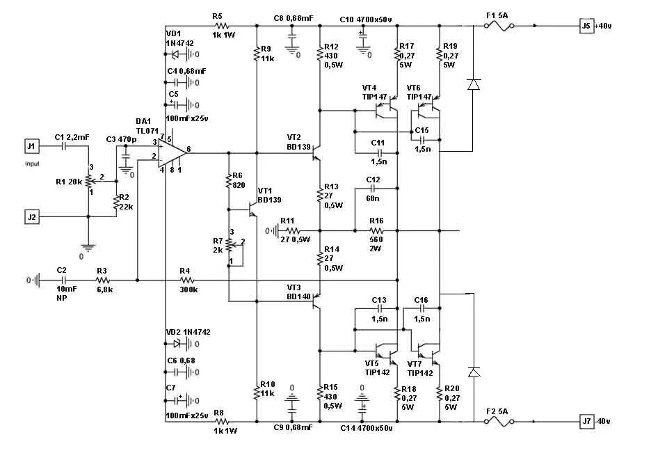
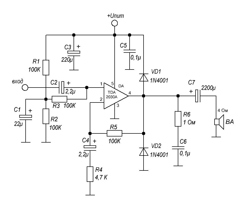
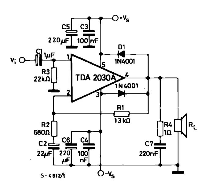
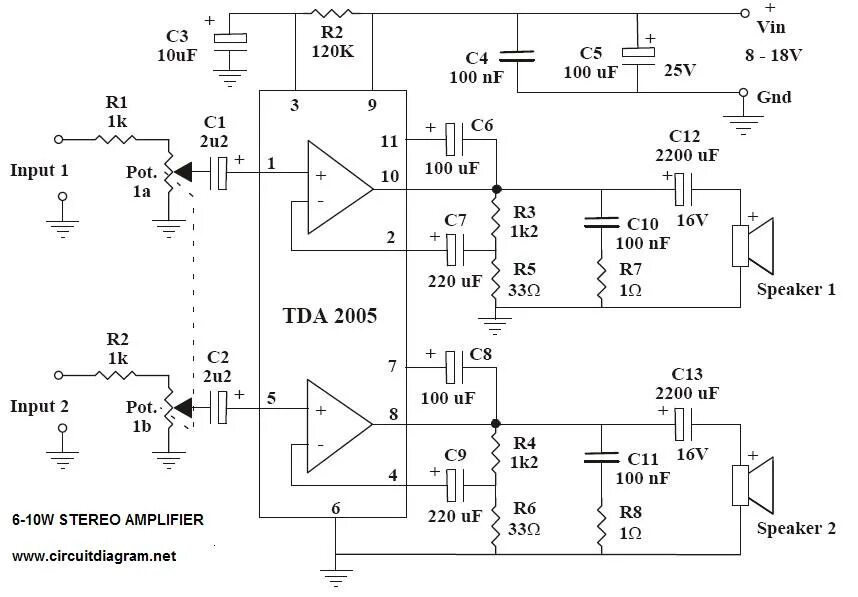
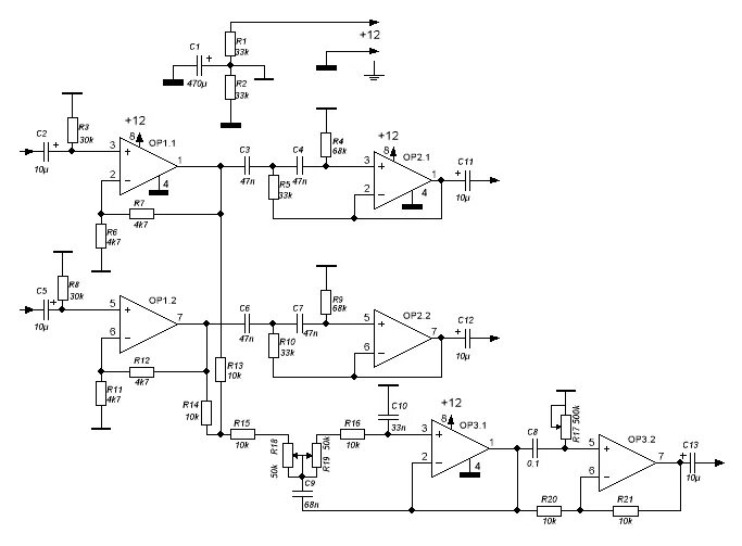
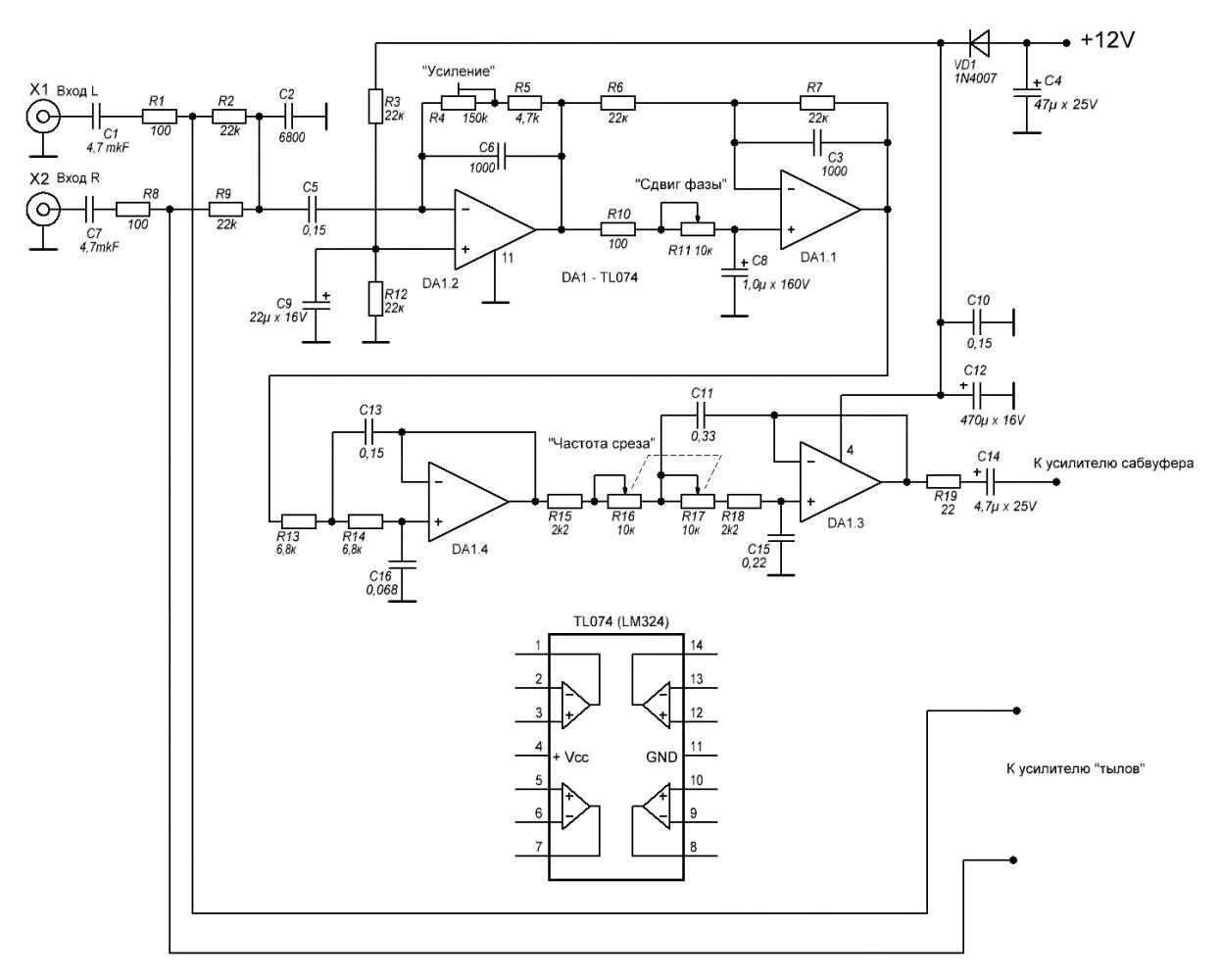
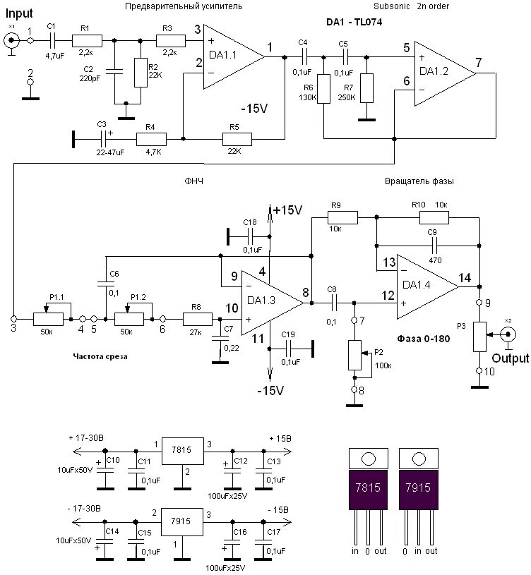
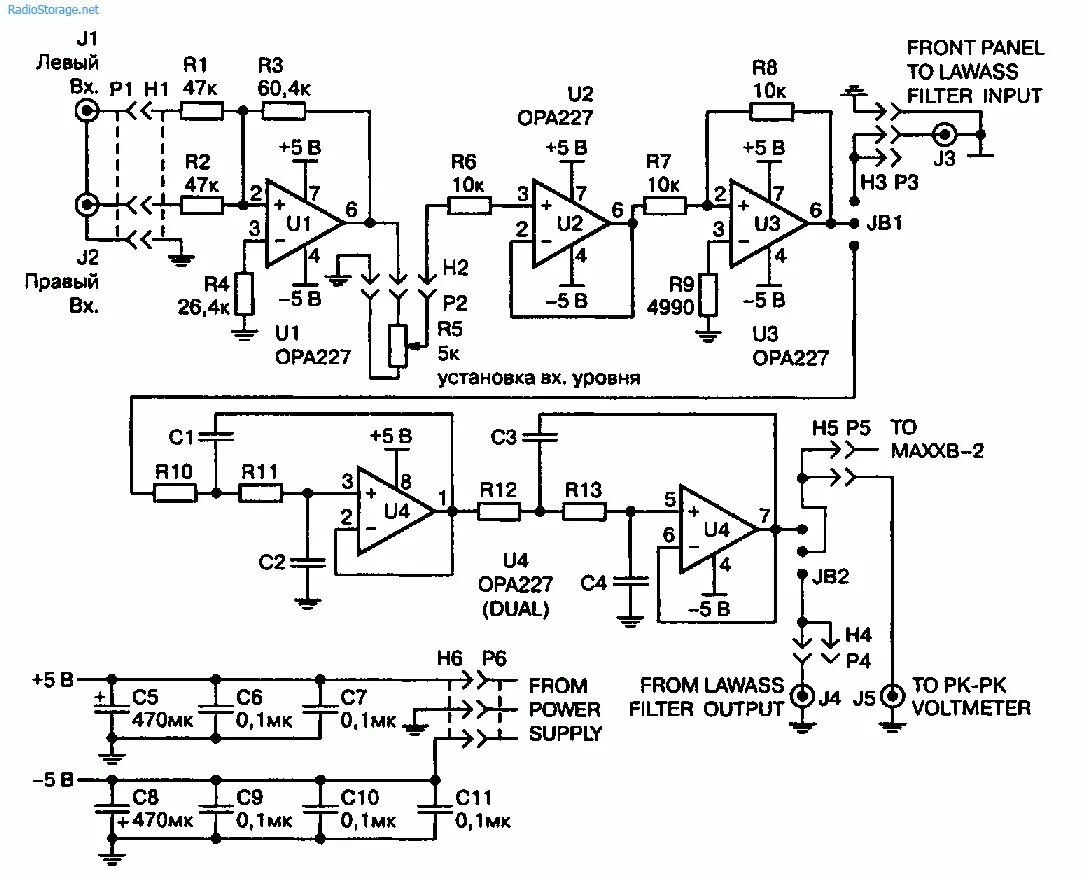
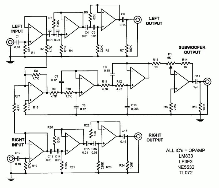
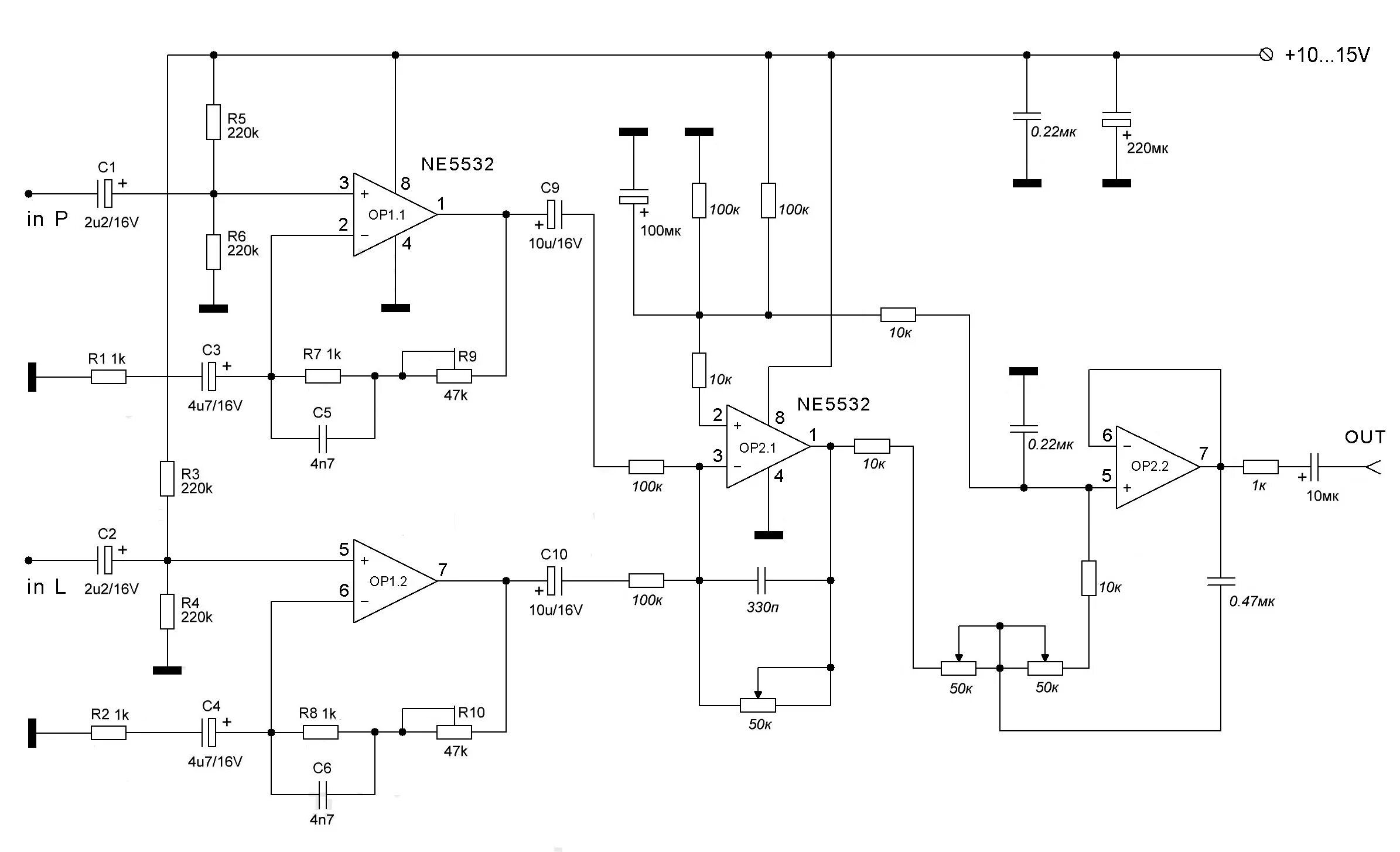
Схема усилителя для сабвуфера