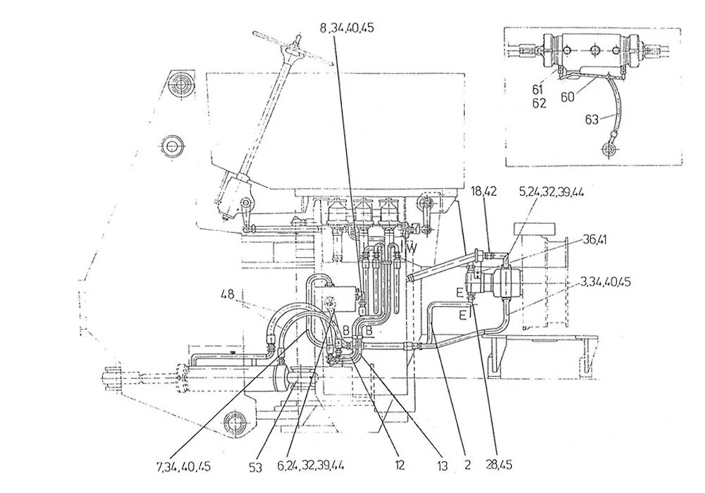
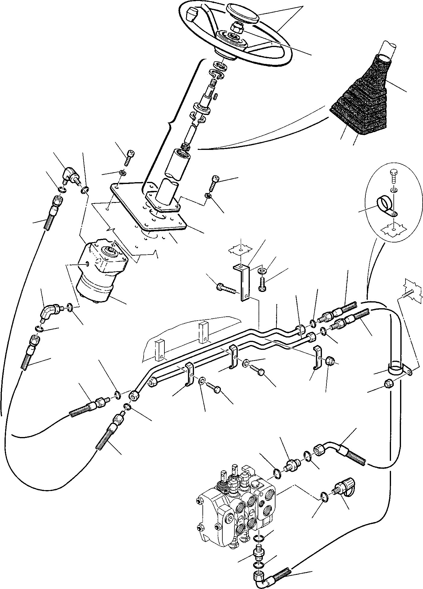
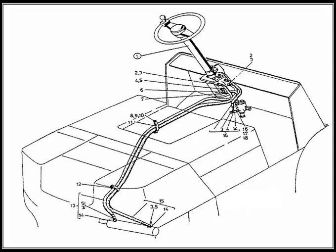
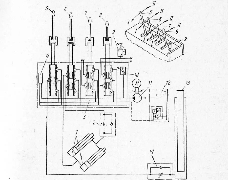
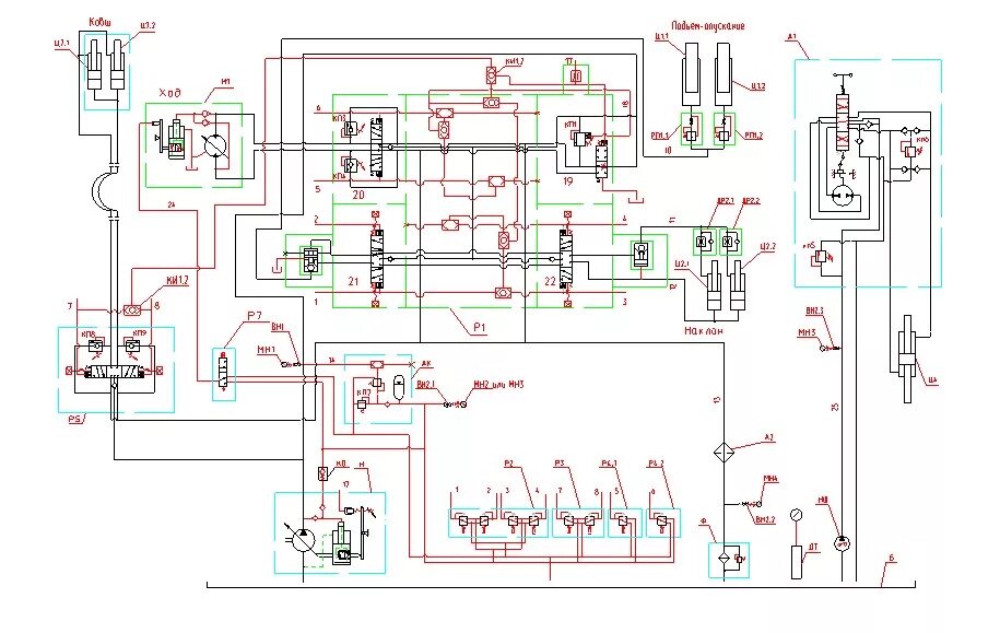
Схема управление погрузчика