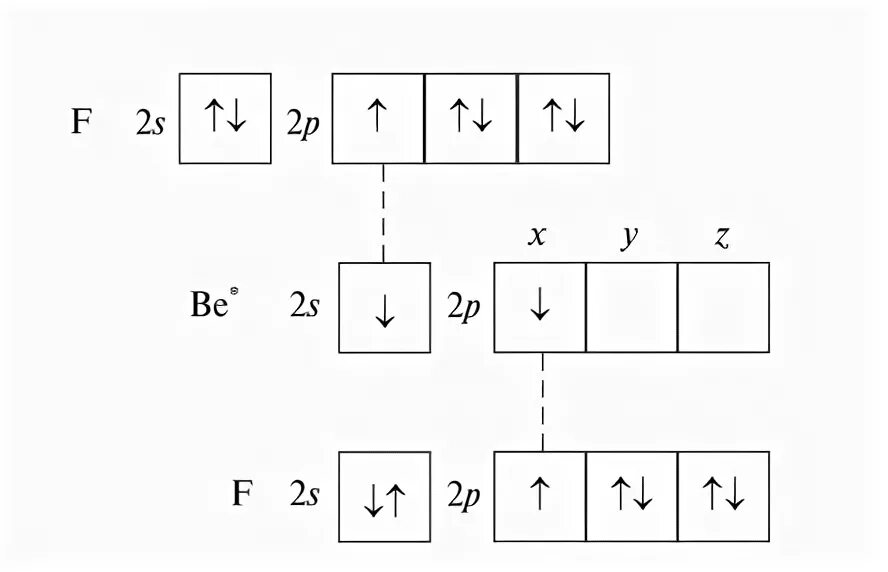
Схема строения бериллия