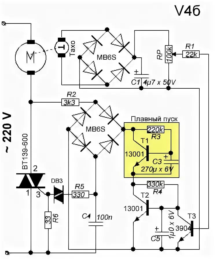
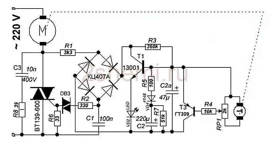
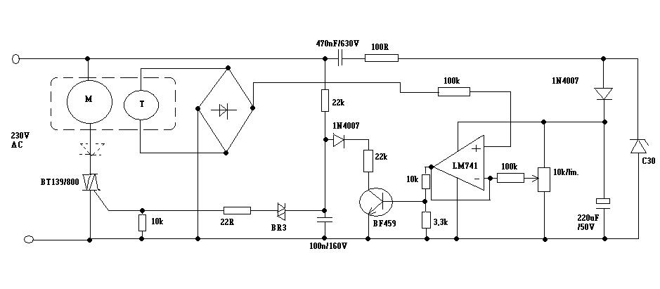
Схема регулятора оборотов двигателя от стиральной машины