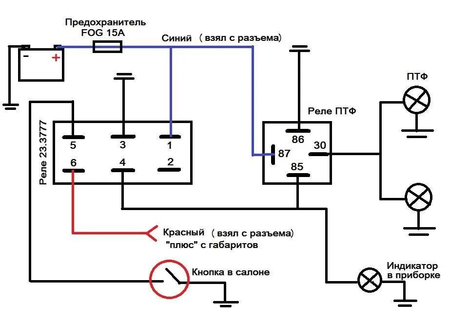
Схема подключения птф через реле