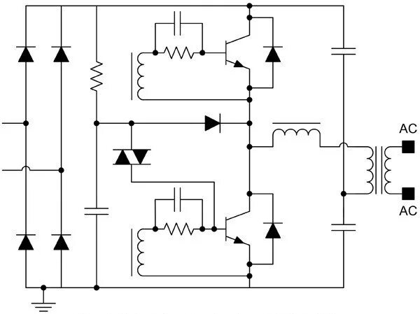
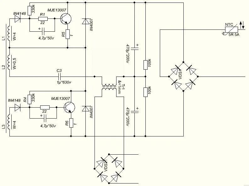
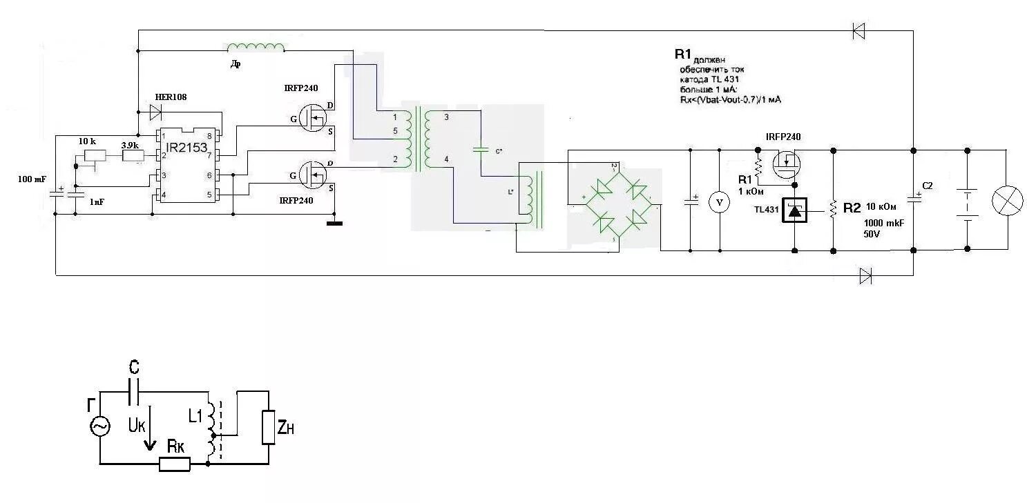
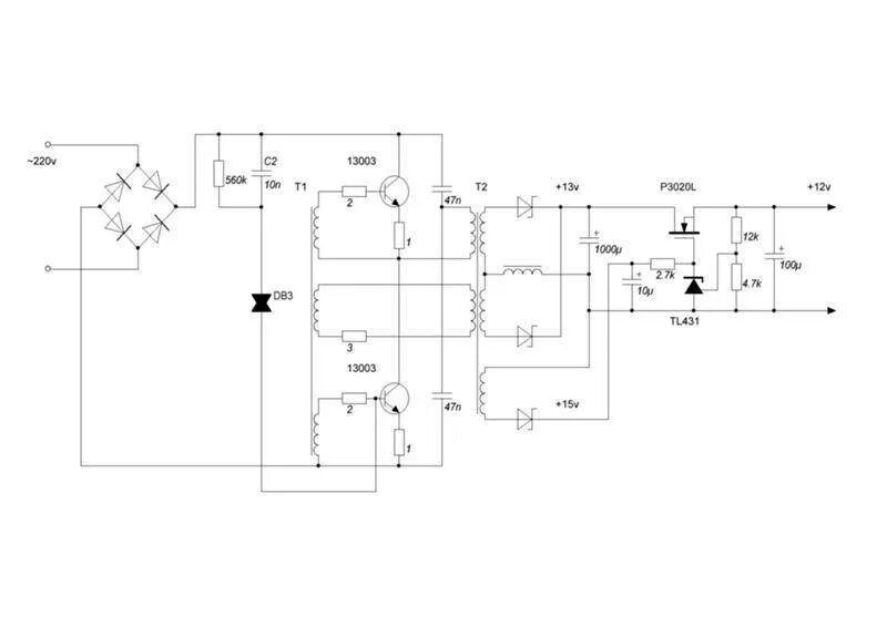
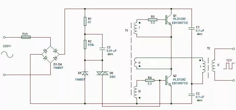
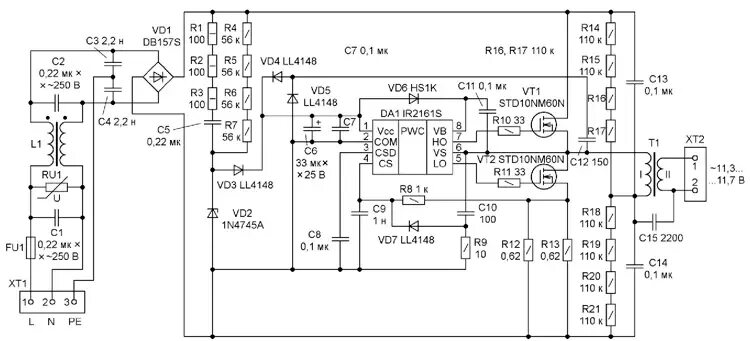
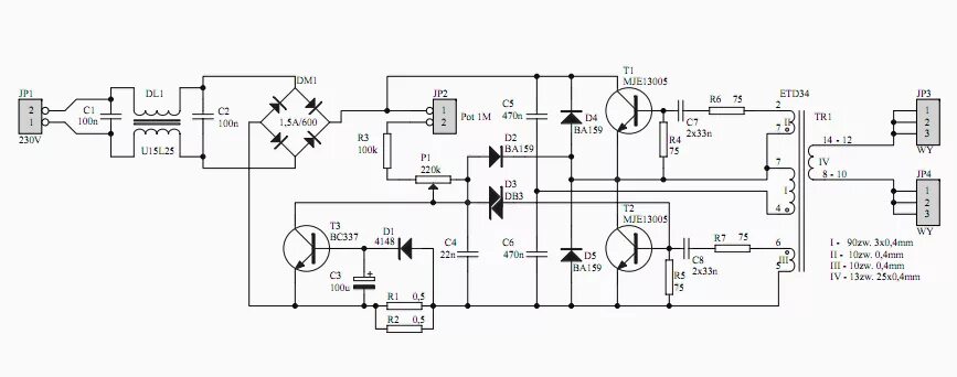
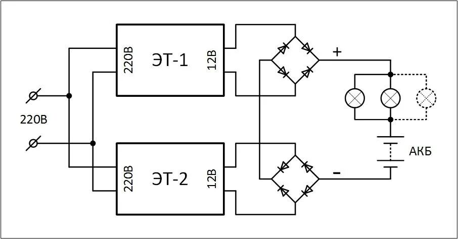
Схема электронного трансформатора 12в