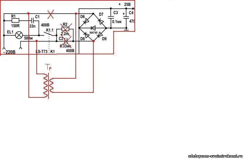
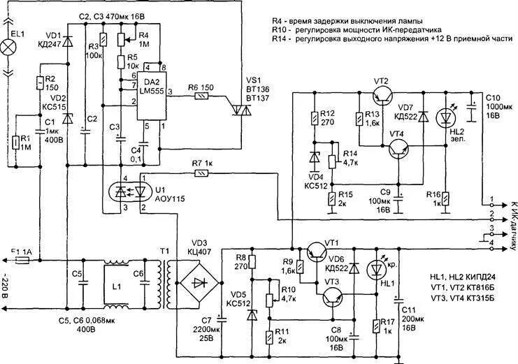
Схема датчика движения прожектор