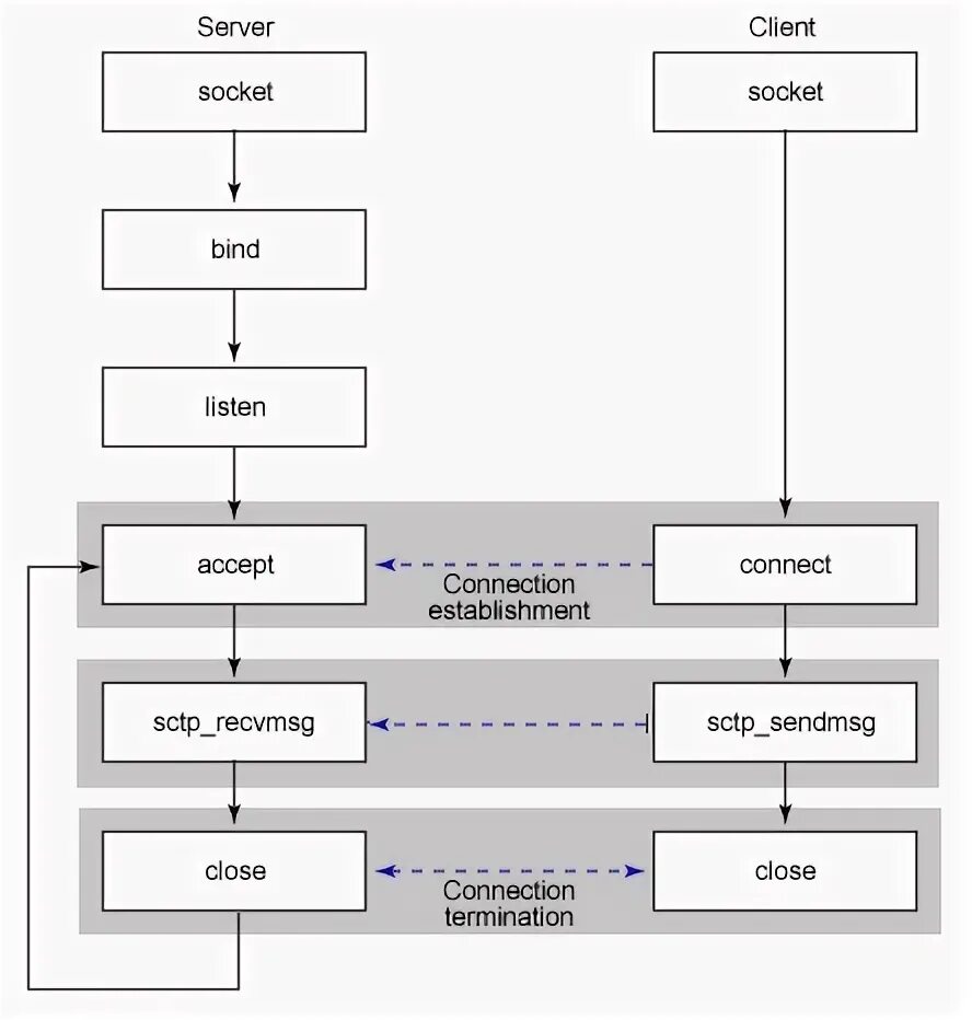
Server client socket