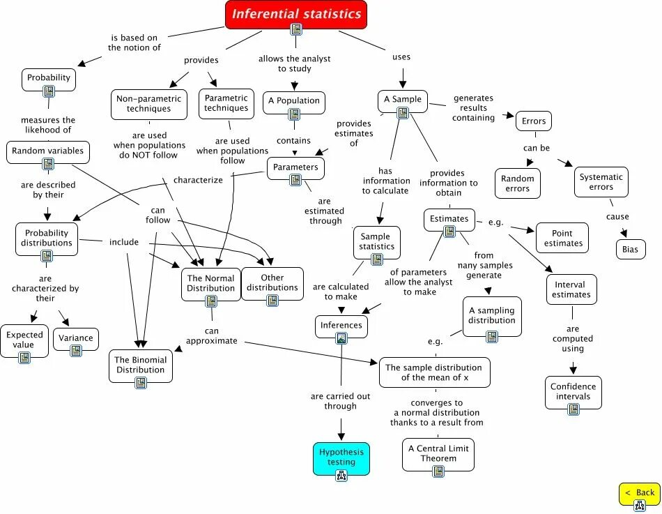
Sample generator