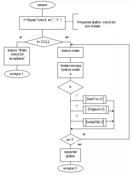
С работа с файлами txt