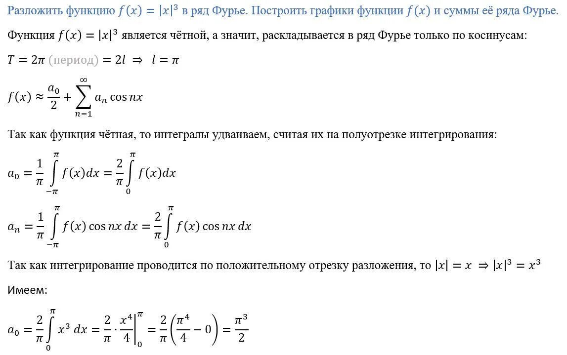
Ряды фурье f x x 2