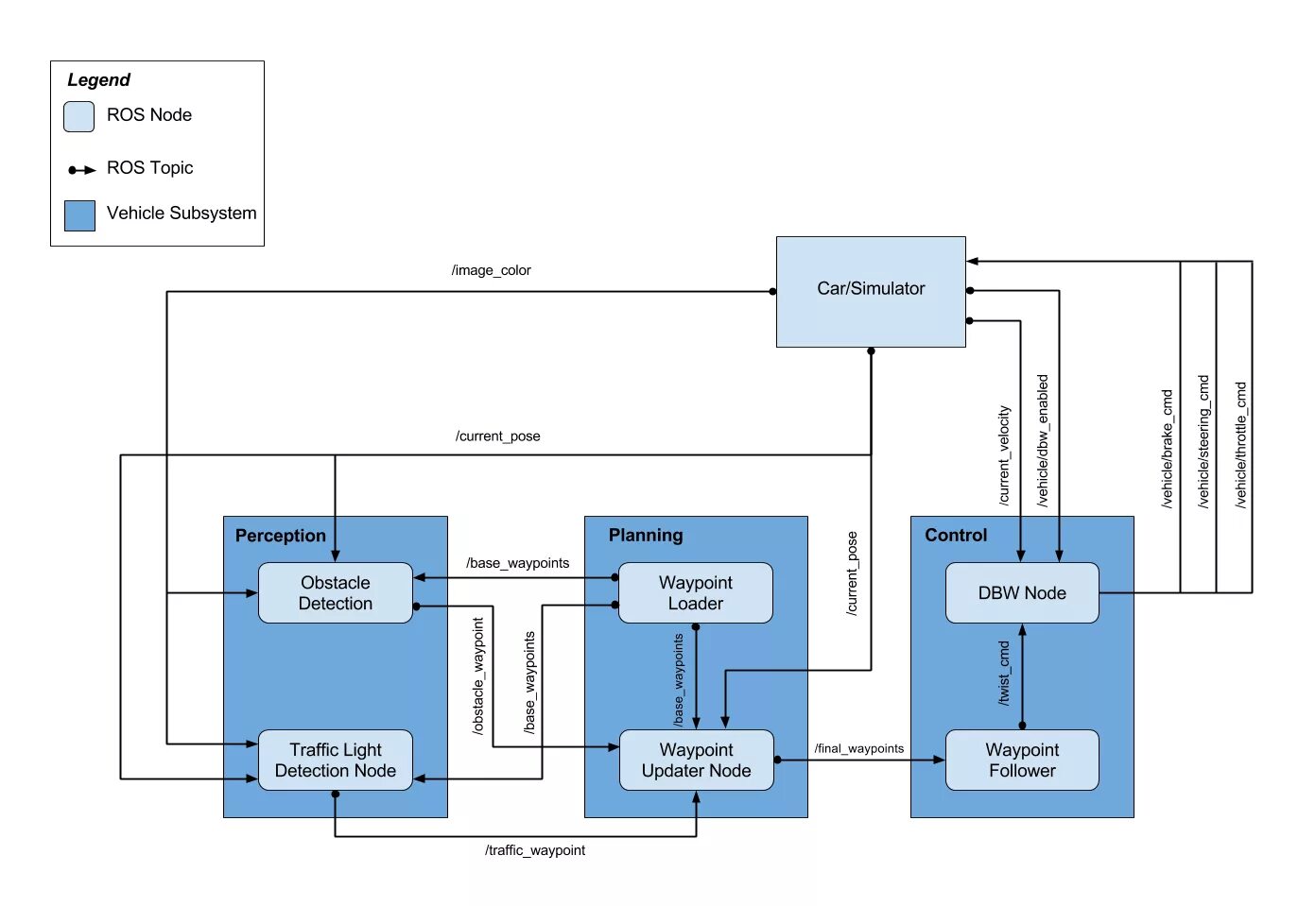
Ros nodes