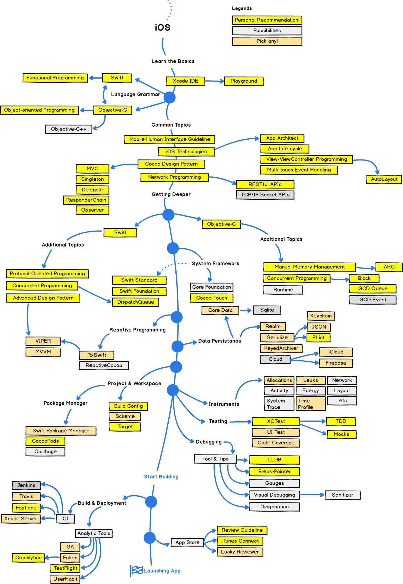
Roadmap разработчика