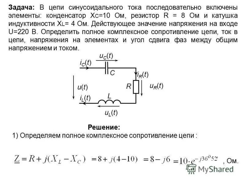
Резистор малой индуктивность