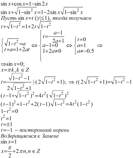
Решить уравнение sinx sinx 2 2cosx