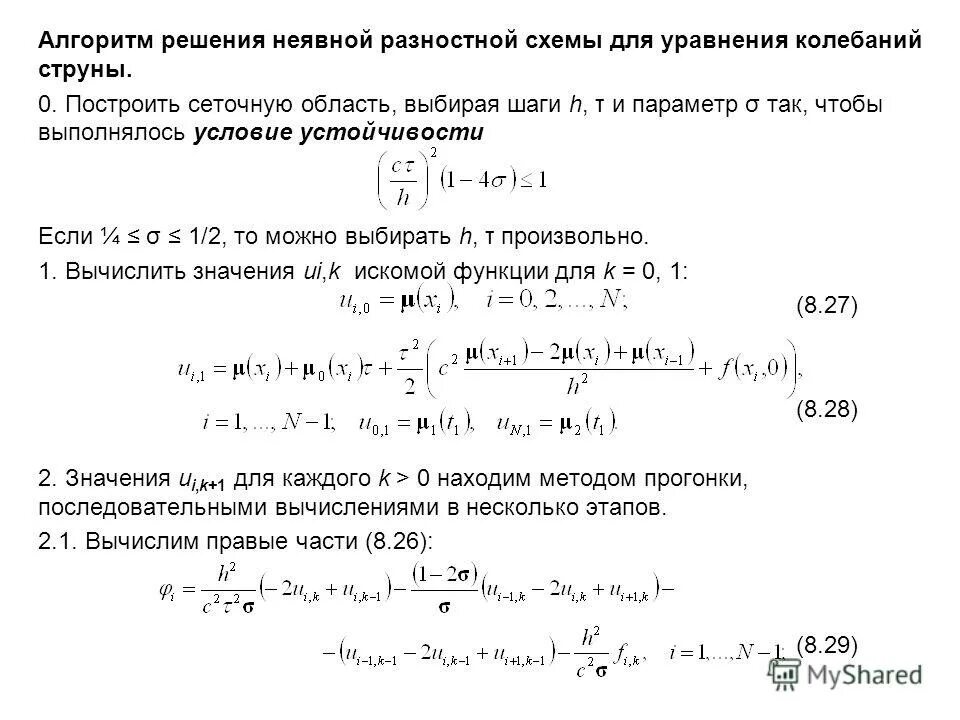
Решение разностной схемы