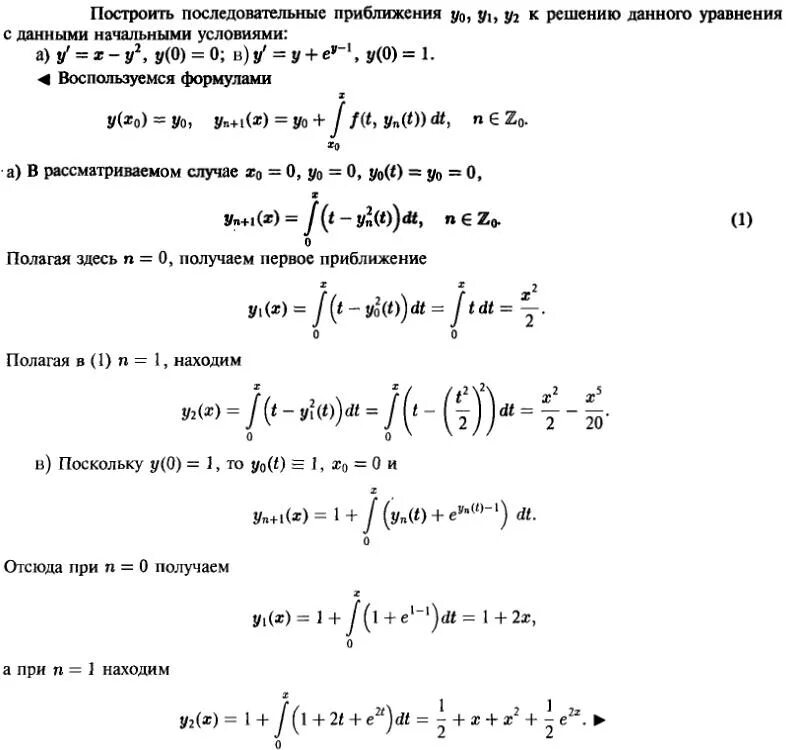
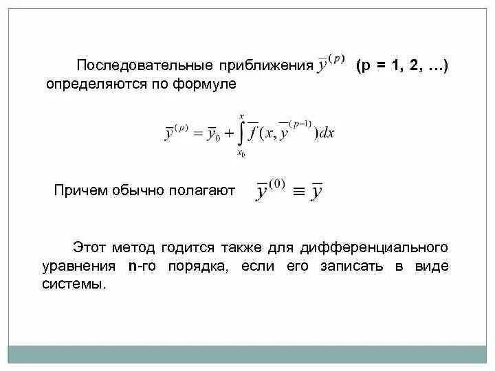
Решение методом последовательного приближения