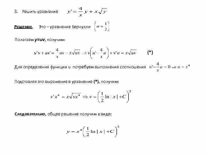
Решение методом бернулли