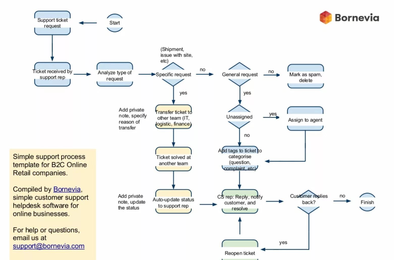
Request start