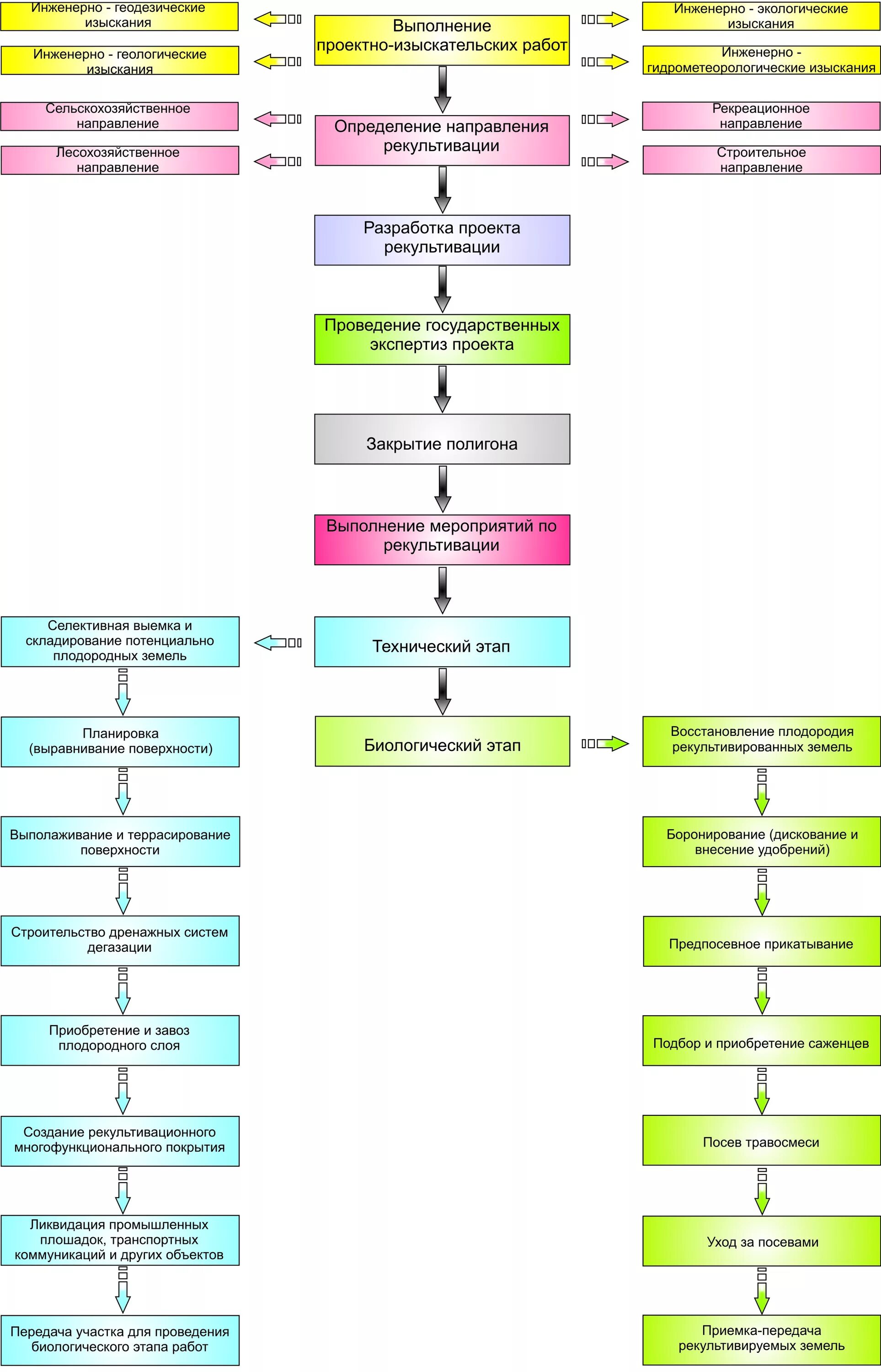
Рекультивация выполнение работ