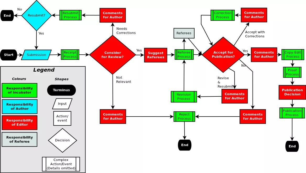
Referring to a process