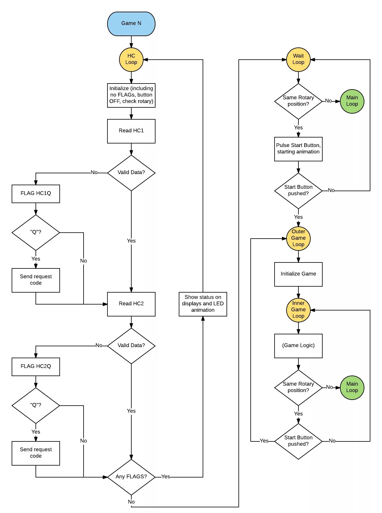
Read loop