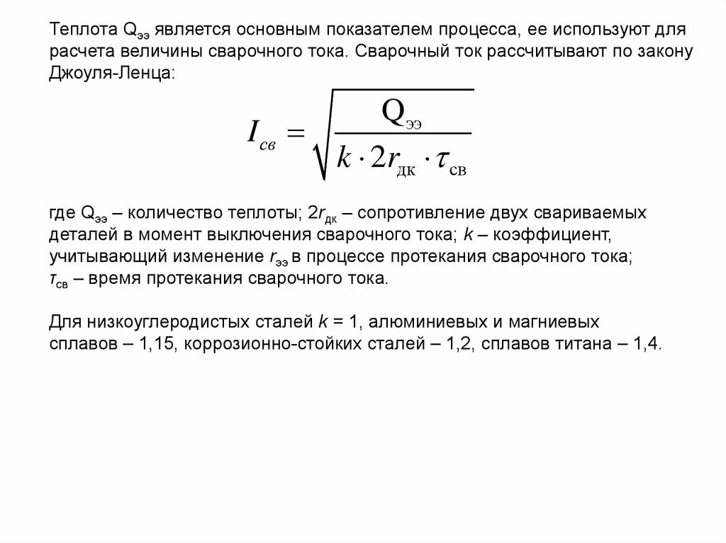
Рассчитайте величину напряжения