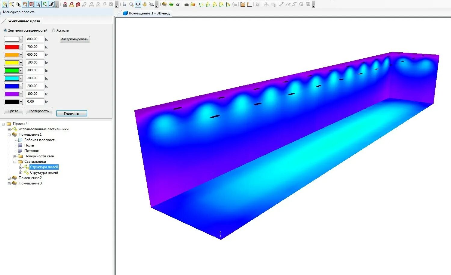
Расчет освещения диалюксе