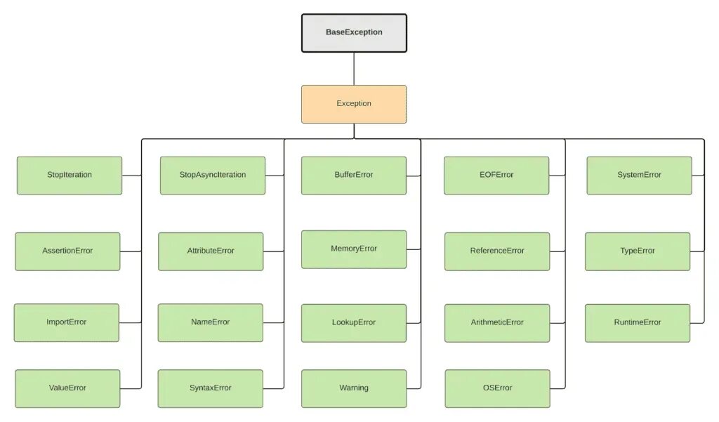
Python exception object